各培训机构、广大考生:
根据人力资源社会保障部《关于健全完善新时代技能人才职业技能等级制度的意见(试行)》(人社部发〔2022〕14 号)及山东省人力资源和社会保障厅《关于开展社会培训评价组织职业技能等级认定试点工作的通知》(鲁人社字〔2020〕50 号)《关于进一步做好社会培训评价组织职业技能等级认定试点工作的通知(鲁人社字〔2022〕93 号)《山东省社会培训评价组织职业技能等级认定工作指引(试行)》等相关文件的要求,现将2026年度菏泽市健康管理师协会开展职业技能等级认定工作的有关事项通知如下:
序号 | 职业名称 | 工种名称 | 技能等级 |
1 | 营养师 | 公共营养师 | 3级、4级 |
2 | 养老护理员 | 3级、4级、5级 | |
3 | 健康管理师 | 3级 | |
4 | 老年人能力评估师 | 3级、2级 |
详见附件
三、报名流程及方式
1.申报认定的单位或个人向菏泽市健康管理师协会考核评价部门提出申请。
2.申报人员报名时应根据所申报职业等级的报名条件要求,提供必要的证明材料并按规定缴纳认定费。申报人员需提供:
(1)身份证复印件1份;
(2)以身份证号码命名的近期(6个月内)2寸白底照片电子版(文件为jpg格式,文件大小需20k以下);
(3)申报条件要求具备一定级别职业资格的,需提交原取得的《职业资格证书》或《职业技能等级证书》复印件;
(4)申报条件要求满足一定工作年限的,需提交从业单位出示的《工作年限证明》(附件2);
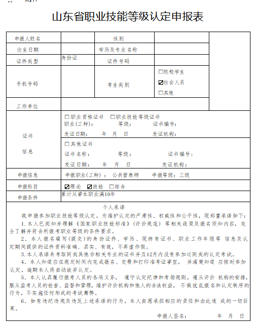
(5)个人申报需填写《山东省职业技能等级认定申报表》(附件1);
(6)申报条件要求具有一定学历的,需要提交学历证书及教育部学籍在线验证报告截屏打印件;
四、报考条件
1.具备以下条件之一者,可申报五级/初级工:
(1)年满 16 周岁,拟从事本职业或相关职业工作。
(2)年满 16 周岁,从事本职业或相关职业工作。
2.具备以下条件之一者,可申报四级/中级工:
(1)累计从事本职业或相关职业工作满 5 年。
(2)取得本职业或相关职业五级/初级工职业资格(职业技能等级)证书后,累计从事本职业或相关职业工作满 3 年。
(3)取得本专业或相关专业的技工院校或中等及以上职业院校、专科及以上普通高等学校毕业证书(含在读应届毕业生)。
3.具备以下条件之一者,可申报三级/高级工:
(1)累计从事本职业或相关职业工作满 10 年。
(2)取得本职业或相关职业四级/中级工职业资格(职业技能等级)证书 后,累计从事本职业或相关职业工作满 4 年。
(3)取得符合专业对应关系的初级职称(专业技术人员职业资格)后,累计从事本职业或相关职业工作满 1 年。
(4)取得本专业或相关专业的技工院校高级工班及以上毕业证书(含在读应届毕业生)。
(5)取得本职业或相关职业四级/中级工职业资格(职业技能等级)证书,并取得高等职业学校、专科及以上普通高等学校本专业或相关专业毕业证书(含在读应届毕业生)。
(6)取得经评估论证的高等职业学校、专科及以上普通高等学校本专业或相关专业的毕业证书(含在读应届毕业生)。
4.具备以下条件之一者,可申报二级/技师:(1)取得本职业或相关职业三级/高级工职业资格(职业技能等级)证书后,累计从事本职业或相关职业工作满 5年。(2)取得符合专业对应关系的初级职称(专业技术人员职业资格)后,累计从事本职业或相关职业工作满 5 年,并在取得本职业或相关职业三级/高级工职业资格(职业技能等级)证书后,从事本职业或相关职业工作满 1 年。(3)取得符合专业对应关系的中级职称(专业技术人员职业资格)后,累计从事本职业或相关职业工作满 1 年。(4)取得本职业或相关职业三级/高级工职业资格(职业技能等级)证书的高级技工学校、技师学院毕业生,累计从事本职业或相关职业工作满 2 年。(5)取得本职业或相关职业三级/高级工职业资格(职业技能等级)证书满 2 年的技师学院预备技师班、技师班学生。
证书查询网址:技能人才评价证书全国联网查询(https://www.osta.org.cn/) 〖职业技能等级证书〗栏输入“证书编号”以及“身份证号”和“姓名”三项。

证书封面

证书内页样本
九、联系方式
联系人:刘老师 15506552233
刘老师 13156843357
邮 箱:63859336@qq.com
地 址:牡丹区南城街道曹州路天华豪园四楼东区
附件

附件1

附件2





学校地址:菏泽市牡丹区曹州路天华水建街4层东侧
联系电话:18463950400 13953081858
